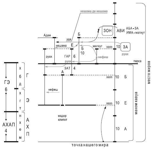
"Мир вне нас", "Учение Десяти Сфирот" - рис. 11

01/10/2004: