Вы находитесь здесь: КАББАЛА / Библиотека / Михаэль Лайтман / Книги / Каббалистические книги черной серии / Мир вне нас / Учение Десяти Сфирот

Учение Десяти Сфирот

ТЭС, часть 16, пп. 42-43
1 октября 2004 года

Мы выбрали для изучения отрывки из 16-й части «Учения Десяти Сфирот», потому что они вызывают наибольший окружающий свет, хотя это не означает, что надо замыкаться только на этой части и только ее изучать.

В течение многих лет (с 1985-го по 1990-е годы), почти каждую неделю, обычно на двое суток, мы с Рабашем выезжали в Тверию. Мы оставались с ним только вдвоем, ездили на гору Мирон, в пещеру Идра Раба. Всегда, оставаясь наедине, мы изучали только эту часть «Учения Десяти Сфирот», потому что она самая эффективная в своем воздействии на нас.

Неважно, сколько вы в ней поймете. Мы изучаем в этих отрывках строение души, существование ее в высших мирах.

Находясь физически в каком-то мире, мы представляем его себе соответственно своим органам чувств. Если бы у нас были другие «входы» в наше тело (кроме зрения, слуха, обоняния, осязания и вкуса), если бы наши свойства были даже немножко другими – сдвинутыми по диапазону, способными улавливать инфракрасное излучение или ультразвук, какие-то другие колебательные части спектра, то мы бы ощущали мир совершенно по-другому.

Мы бы проходили сквозь то, что сегодня для нас непроницаемо, как стена. И наоборот, то, что сегодня для нас абсолютно прозрачно, как воздух, ощущалось бы, возможно, как непреодолимая преграда. То есть, все зависит от наших органов чувств. В них мы определенным образом воспринимаем наш мир, окружающую среду.

На самом деле, мы не знаем, какова это окружающая среда. Мы знаем только то, как мы на нее реагируем. Представляющаяся нам картина мира рисуется нашими внутренними свойствами.

А как же возникает картина духовного мира? Картина духовного мира возникает дополнительно к нашим органам чувств. Мы от наших органов чувств не отказываемся, они нам необходимы. Мы должны сквозь наш мир, внутри него, раскрыть еще весь высший мир.

Таким образом, мы должны полностью раскрыть мироздание, начиная от самого низшего уровня, который мы сегодня ощущаем, до самого высшего: то есть весь путь, который мы проходим снизу-вверх, все 125 духовных ступеней, кроме толщи нашего мира, мы должны вобрать в себя, чтобы все это стало моим миром, моим личным ощущением.

Духовный мир ощущается не в пяти органах чувств, он ощущается в душе, дополнительном кли, возникающем из точки в сердце, которая постепенно развивается под воздействием окружающего света. Этот окружающий свет возникает в процессе учебы, интенсивно влияет на нас и, таким образом, изменяет, поднимает нас от малхут к бине. И интенсивнее всего он излучается на нас именно при изучении вот этого отрывка из «Учения Десяти Сфирот».

Поэтому не важно, сколько мы знаем, – важно, насколько мы желаем просто войти в него, адаптироваться к нему. Эта часть «Учения Десяти Сфирот» специально написана очень запутанно. Все, что здесь написано, можно изложить совершенно свободно и просто, и это будет всем понятно.

Но в таком случае вы не будете прикладывать усилий, не будете при этом вызывать на себя окружающий свет. Он вызывается в мере ваших усилий, непонимания, препятствий, которые вы ощущаете, разбираясь, о чем же здесь говорится, где же я при этом должен находиться, что же при этом должно быть вокруг меня и во мне, – вот эти внутренние поиски человека, именно они, вызывают окружающий свет. Поэтому не само правильное понимание текста вызывает хороший результат, а усилия понять.

Нам кажется, что Бааль Сулам и в своих статьях, и в письмах, а тем более в «Учении Десяти Сфирот», все объясняет и подробно «разжевывает» нам весь материал, с вопросами и ответами. На самом деле, это неверно. У него все построено, исходя из совсем другого замысла: специально запутывая нас, дать нам возможность правильно приложить усилия, чтобы мы могли максимально эффективно пожелать войти в эту картину. Чтобы картину, которую он нам описывает, мы могли увидеть только тогда, когда высший свет вырисует, изобразит ее внутри нас.

42. В Книге Зоар, в главе «Кдушим», на стр. 83 сказано о тайнах Торы: У Адама Кадмаа (Первый Человек – Адам Ришон, «ришон» и «кадмаа» – это то же самое) не было от Олам аЗе (от нашего мира) ничего (ничего – от свойства малхут, эгоистического свойства).

Один цадик произвел использование своей нуквы, и от этого использования произошел гуф – тело Адама. «Гуф» – тело. Но естественно, все, о чем мы сейчас говорим – это духовные категории, не относящиеся к нашему телу. Имеется в виду – душа, тело души, то есть, кли, его наполнение – свет и т.д.

И от этого произошел гуф, свет которого больше, чем у всех высших ангелов – малахим. Сначала выясним то, что я слышал вкратце от своего Учителя (это пишет Хаим Виталь об Ари), а затем продолжим и углубим обсуждения в соответствии с тем, что я услышал позднее.

43. Итак, в Адаме Ришон не было никакой части от Олам аЗе, который является, в общем, миром Асия. Мы сейчас находимся на самой низшей ступени мира Асия. Однако гуф Адама был из мира Ецира, нефеш – из мира Брия, руах – из нуквы дэ-зеир анпин дэ-Ацилут, нешама – из зеир анпин дэ-Ацилут и нешама ле нешама – из Аба ве Има дэ-Ацилут.

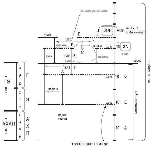
Таким Адам Ришон был создан и находился в мирах БЕА (на рис. – «Адам – миры БЕ"А»). Он находится внутри них постоянно, существует в них.

Но при сотворении эти миры – Брия, Ецира и Асия – находились не на своем изолированном, отдельном, месте, а они были в подъеме – отчасти были в мире Ацилут.

Итак, на рисунке ниже мир Ацилут: парцуф Аба ве Има (на рис. – АВИ) мира Ацилут, в нем находится ЗОН мира Ацилут (на рис. – ЗО"Н). ЗОН – это зеир анпин и малхут. Малхут называется нуквой. Далее постоянное место зеир анпин мира Ацилут (на рис. – ЗА). Малхут мира Ацилут (на рис. – М) начинается с его хазэ и вниз. Под ними находится «парса» (граница между дающими и получающими сосудами).

Миры Брия, Ецира и Асия (на рис. – Б, Е, А) могут подниматься и опускаться вместе с миром Ацилут в своем внешнем пространстве, внешней оболочке. В момент сотворения Адама Ришон миры Брия, Ецира и Асия поднялись с уровня хазэ мира Ецира и выше до Аба ве Има мира Ацилут – так, что мир Брия был на месте зеир анпина мира Ацилут, мир Ецира находился от хазэ зеир анпина до хазэ мира Брия, и с хазэ мира Брия и вниз до хазэ мира Ецира находился мир Асия. Миры Брия, Ецира, Асия находились не на своем обычном месте под парсой.

Внизу находится точка нашего мира. Он называется «точкой», потому что в духовном не имеет никакого объема.

Место от хазэ мира Ецира и вниз называется «мадор клипот» – отдел нечистых желаний. В этом месте нет миров БЕА, нет высшего света, и поэтому в нем находятся клипот.

Когда Адам Ришон был создан, он находился внутри миров БЕА – Брия, Ецира, Асия: его гуф был из мира Ецира, нефеш – из мира Брия, руах – из нуквы дэ-зеир анпин мира Ацилут, нешама – из зеир анпин дэ-Ацилут (см. рис. – АДАМ – нэшама, руах, нефеш).

Почему из зеир анпин дэ-Ацилут? На том месте, где стоял Адам Ришон, была у него, кроме того, еще нешама. И нешама ле нешама, то есть еще дополнительный свет он получал от Аба ве Има дэ-Ацилут. Нешама ле нешама или хая – это одно и то же.

Это – конструкция души Адама в тот момент, когда она была создана. Вокруг существует, так называемое, «место миров». Место миров – это сфирот мира Некудим или, еще точнее, это сфирот некудот дэ-САГ, которые спустились под табур для того, чтобы связаться с НЕХИ дэ-Гальгальта.

Это подобно тому, как если мы всю нашу вселенную куда-нибудь уберем из ее места, и останется пустое пространство. Мы даже не сможем дать ему никаких характеристик, оно – неощущаемо. В нем не будет ни газов, ни скоплений звезд, ни планет – ничего. Оно будет просто пустым. Такое пустое, что в нем не за что уцепиться. Оно является характеристикой высшего, непостижимого, непостигаемого нами объема. И этот объем, который мы вообще не постигаем, который находится вне миров, называется «местом миров». Это место является сфирот Некудот дэ-САГ.

Ор пними

43. Его гуф был из мира Ецира, нефеш – из мира Брия, руах – из нуквы дэ-зеир анпин дэ-Ацилут, нешама – из зеир анпин дэ-Ацилут, нешама ле нешама (или хая – как мы сказали) – из Аба ве Има дэ-Ацилут.

Напоминаю, не важно, насколько мы понимаем изучаемое. Мы пытаемся проникнуть в это состояние, потому что в нем мы родились, и в это состояние мы должны вернуться. Вы можете спросить: «Разве в это состояние мы должны вернуться? Мы должны вернуться в мир Бесконечности!»

Это верно. Мы должны вернуться в мир Бесконечности. Но когда мы возвращаемся в это состояние сами, своими усилиями, – мы поднимаемся в еще более высокое состояние, предшествующее миру Бесконечности. То есть нам надо достичь только этого состояния. А наши усилия добавят к нему еще и ступени до мира Бесконечности.

Здесь необходимо вникнуть особо глубоко, чтобы сравнить это краткое объяснение с тем расширенным пояснением, которое следует далее, а также с остальными пояснениями, имеющимися по этому поводу. И следует знать, что до греха Древа Познания – Эц Даат (то есть до того времени, когда Адам упал в наш мир), в парцуфе Адам имелись два вида НАРАН, два вида света: НАРАН от миров БЕА и НАРАН из мира Ацилут.

Что это значит? Если Адам находится только в мирах БЕА, то он получает свет только от миров Брия, Ецира, Асия. То есть, если он существует только в мирах БЕА, то он получает свет нефеш от мира Асия, свет руах – от мира Ецира, и свет нешама – от мира Брия. Три света есть в нем (см. рисунок на стр. 62).

А где же света хая и ехида?

А их нет. Они находятся внутри светов нефеш, руах, нешама. Потому, что Адам Ришон создан «мауль», то есть в нем не существовало третьей и четвертой степени авиют.

В Адаме был только авиют ноль, один, два – до его хазэ. А келим, находящиеся под хазэ – три и четыре – он не использовал, на них был цимцум. Использовались только келим – ноль, один, два, называемые Гальгальта Эйнаим (на рис. – ГЭ), или келим дэ-ашпаа. Келим дэ-кабала (три-четыре) нельзя было использовать. Почему их нельзя было использовать?

Потому, что они представляли собой центральную точку малхут мира Бесконечности. А ее использовать нельзя, на нее был еще цимцум алеф.

Используя только авиют ноль, один, два, он, находясь в мирах Брия, Ецира, Асия, получает от них света нефеш, руах, нешама. А света хая и ехида получает в виде дополнительной подсветки в тех же келим – нефеш, руах, нешама.

Это видно и из той конструкции, которая существует в нашем мире.

У нас есть шореш, затем нешама, гуф, левуш, эйхаль. Шореш, нешама, гуф – это наше внутреннее тело. Это – мы внутри себя: основа, затем – душа, и затем – тело внутри нас. При этом основа – это «десять сфирот мекориот», так называемые, основные сфирот. Затем есть левуш – одеяния – и эйхаль – то, что нас окружает снаружи, кроме нашего одеяния. «Эйхаль» – это здание, строение, но здесь имеется в виду строение всей вселенной, всего мира, – всего, что нас окружает извне.

В таком виде мы существуем в нашем мире. Откуда происходит деление мира на «внутри меня» и «снаружи меня»? Оно происходит именно из этих пяти ступеней, стадий авиюта, которые таким образом разделились в цимцум бет:

– шореш – нулевая стадия,

– нешама – первая стадия,

– гуф – вторая стадия.

Я могу их использовать, и поэтому они являются моими внутренними келим.

– Левуш – это третья стадия,

– эйхаль – четвертая стадия, которые мне самому использовать нельзя, и потому я их использую только в качестве дополнительного присоединения к себе.

Поэтому в нашем мире есть такие разграничения: существую я, мое тело, затем одеяния на мне, и затем весь остальной мир вне меня.

Когда мы из малхут достигаем бину, полностью исправляемся, мы этим достигаем лишь той точки, где был Адам Ришон мецумцам (под сокращением).

Адам Ришон, то есть, мы, наша общая душа, родилась в точке бины (см. рисунок – точка возле Г"Э), затем спустилась в малхут, а мы должны исправлять ее, поднимая от малхут в бину. Но когда мы поднимаем ее от малхут в бину, мы тем самым достигаем кетера, потому что поднимаемся уже с нашим эгоизмом, и поэтому исправляем ее вплоть до кетера.

Когда мы возвращаемся в бину, исправляя после нулевой, первой и второй стадий авиюта также третью и четвертую стадии, тогда для нас все эти миры сливаются вместе. И левуш, и эйхаль соединяются. То есть пространство уже не разделено на части, на отдельные миры, – оно становится общим, сквозным, существующим в нас одновременно, в одном объеме.

И следует знать, что до греха Эц Даат (Древа Познания) в Адаме имелись 2 вида НАРАН, т.к. у него был НАРАН из миров БЕА, а также НАРАН из мира Ацилут.

Вернемся к чертежу мира Ацилут (на стр. 63). Из миров БЕА (на рис. – Б, Е, А) Адам получал свет нефеш, руах, нешама – НАРАН. Кроме того, он получал дополнительный свет свыше от ЗОН (на рис. – ЗОН), которые поднялись в Аба ве Има (на рис. – АВИ). И от Аба ве Има через ЗОН к нему проходили света хая и ехида.

У Адама Ришон также было внешнее облачение на них, кроме духовного тела, наподобие материального гуфа, имеющегося сейчас, о котором сказано: «И создал Творец Адама из праха земли». И приведено далее, что все миры находились на более высокой ступени, чем теперь…

Теперь миры находятся от парса и вниз – Брия, Ецира, Асия – десять сфирот мира Асия, десять сфирот мира Ецира, десять сфирот мира Брия (десять сфирот считаются одной ступенью). А тогда они находились на более высокой ступени, на полторы ступени вверх.

И приведено далее, что все миры находились на более высокой ступени, чем теперь, а ниже был мадор (отдел) клипот. Зеир Анпин был на месте Аба.

Рассмотрим детально: на месте Аба находился ЗА (см. рисунок на стр. 63 – АБА-З"А), на месте Има – малхут, нуква (на рис. – ИМА = малхут), на месте ЗА дэ-Ацилут (на рис. – ЗА) – Брия (на рис. – Б), на месте нуква дэ-Ацилут – ГАР дэ-Ецира (на рис. ГАР – ГА"Р, Ецира – Е).

Мы делим парцуф на части – Гальгальта ве Эйнаим (ГЭ) и АХАП. ГЭ – это ХАБАД, ХАГАТ.

Хохма, бина, даат – это Гальгальта, хесед, гвура, тиферет – это Эйнаим (на рисунке ниже – Г,Э). И нецах, ход, есод, малхут – это АХАП (озен, хотем, пэ – на рисунке ниже А, Х,П). Итак, четыре сфиры – в АХАП, а в ГЭ – шесть сфирот.

Итак, шесть сфирот – ГЭ мира Ецира находились на уровне малхут мира Ацилут (см. рисунок на стр. 63 – М), а четыре нижние сфиры мира Ецира (ЗАТ, на рис. – ЗА"Т) находились под парса, до хазэ постоянного мира Брия (на рис. «маком кавуа» – постоянное место). Мир Асия находился от хазэ мира Брия до хазэ мира Ецира (постоянных). Это то, что касается конструкции души Адама.

И далее приведено, что все миры находились на более высокой ступени, чем теперь, а ниже был мадор (отдел) клипот. ЗА был на месте Аба (см. рисунок), а нуква – на месте Има. Брия – на месте ЗА дэ-Ацилут, а ГАР дэ-Ецира – на месте нуква дэ-Ацилут, а 6 нижних сфирот дэ-Ецира – на месте первых 6 сфирот дэ-Брия сейчас, а ГАР мира дэ-Асия – на месте 4 нижних сфирот дэ-Брия сейчас, и 6 нижних дэ-Асия – на месте 6 высших дэ-Ецира сейчас, т.к. сиюм раглин (т.е. окончание ног парцуфа Адам Ришон) был на месте хазэ дэ-Ецира.

Итак, внешнее облачение Адама Ришон образовано из малхут мира Асия, которая называется прах земли.

В каббале сказано афар мин адама (афар – прах, адама – земля) – прах земли.

Из малхут дэ-Брия создано место Бейт а-Микдаш, (буквально: храма).

Бейт – от слова байт (дом), микдаш – от слова кадош (святой). То есть, «Святой Дом». Где находится этот «Святой Дом»? Естественно, мы говорим не о том, что находится в нашем мире, а о том, что находится в мирах Брия, Ецира, Асия. И об этом «Святом Доме» Бааль Сулам говорит:

Из малхут дэ-Брия создано место Бейт а-Микдаш (буквально: храма), но вся Асия была тогда выше, чем хазэ дэ-Ецира сейчас. А затем был у него еще НАРАН из БЕА, нефеш, руах были у него от Асия и Ецира (см. рисунок), и называлось свойством гуф Адам...

Почему нефеш и руах он называет гуф Адам?

Так как ВАК (маленькие света называются ВАК) называются также гуф. А нешама была у него из мира Брия. У него был также НАРАН из Ацилут: нефеш от нуква дэ-Ацилут (нуква дэ-Ацилут или малхут дэ-Ацилут), которая облачалась в мир Ецира и добавляла ему еще свою подсветку. А вследствие облачения нуквы дэ-Ацилут в мир Ецира, являющийся свойством ЗА, определялась эта нефеш по имени руах.

Потому что, хотя в малхут – свет нефеш, но когда она проходит мир Ецира (мир Ецира, в общем – руах), тогда и она называлась руах.

Посмотрите, как он нас путает.

А руах был у него от ЗА дэ-Ацилут.

Обычно ЗА – это руах. Но когда он облачается в мир Брия, вследствие облачения ЗА в Брия, который является свойством нешама и ИШСУТ, как известно, то определяется этот руах по имени нешама. А нешама ле нешама была у него от ЗОН дэ Ацилут, которые находились тогда на месте Аба ве Има. Они давали ему нешама ле нешама или хая (см. рисунок на стр. 63).

И сказано: «его гуф был из мира Ецира», т.е. свойства нефеш и руах, которые называются ВАК или гуф, оба были из мира Ецира, т.к. Асия тогда находилась выше хазэ дэ-Ецира. И вследствие этого определяется, что и нефеш, которую Адам получил от мира Асия, также является свойством Ецира относительно его состояния.

Третий раз он запутывает нас! Когда Адам находится на своем определенном уровне в мире Асия, то он получает нефеш. Но поскольку сейчас мир Асия поднялся на уровень Ецира, то от этого уровня он уже должен получить не нефеш, а руах, потому что находится на ступени мира Ецира.

Как в духовном мире определяется любое состояние? Я нахожусь в каком-либо состоянии, путешествую по ступеням духовной лестницы. Есть мое тело, мое кли, которое своими внутренними изменениями производит движение вверх или вниз по этой лестнице, или по этой линейке.

Что происходит? Я поднимаюсь вместе со своими мирами, в которых нахожусь, выше своего места. Миры, в которых я когда-то находился, соответственно этому тоже поднимаются.

Я находился, допустим, на месте мира Асия. Выше находятся миры Ецира, Брия, парса, и затем малхут дэ-Ацилут, ЗА дэ-Ацилут, Аба ве Има, Арих Анпин мира Ацилут (на рисунке ниже – АА).

И сейчас я вызвал в себе духовный подъем: занимался, притянул к себе ор макиф, он поднял меня на следующий уровень. Допустим, на уровень мира Ецира. Но я не просто поднялся на уровень мира Ецира, я вызвал этим подъем всех миров на одну ступень вверх (см. рисунок).

То есть, мир Ецира становится на место мира Брия, мир Брия становится на место малхут дэ-Ацилут и т.д. Все миры сдвигаются на один регистр, все поднялось вверх.

В итоге получилось, что я получаю мой внутренний свет, как и получал его раньше, от мира Асия, но теперь я получаю от мира Асия более интенсивный свет. Потому что мир Асия сейчас находится на уровне постоянного мира Ецира (кавуа).

Значит, я получаю свой свет нефеш, и поскольку нахожусь на уровне мира Асия, который находится на уровне мира Ецира, то этот свет уже определяется, как свет руах мира Ецира. И сам мир Асия, поскольку поднялся в мир Ецира, уже стал этим миром Ецира и добавляет мне свет руах. Получается, что, сдвигаясь, я вызываю изменения в себе, в том мире, на который одеваюсь, и в том мире, который находится выше нас.

Если мы разберем нашу внутреннюю структуру (я – как Адам, состоящий из десяти сфирот), то увидим, что в ней происходит накладка из трех слоев (см. рисунок). И поэтому возможно говорить о любом свете, который я получаю. Это может быть свет руах, или свет нешама, или свет ГАР, или свет гуф, потому что ВАК считается гуф и т.д.

Есть очень много определений для одного выражения – смотря к какому источнику света они относятся. Поэтому мы здесь можем очень много путаться. Бааль Сулам специально нас запутывает для того, чтобы мы прилагали максимальные усилия в своих попытках разобраться во всем.

И я вам рассказал не совсем просто. Можно было намного проще объяснить, красиво начертить, заранее приготовить, но мы не пойдем простым путем. Мы будем вот таким образом каждый раз «жевать» и «разжевывать» все эти объяснения, пока они изнутри нас не проявятся.

Вот когда мы начнем их чувствовать, ощущать, что находимся снаружи некого объема, каким образом мы из него что-то улавливаем, как он меняется, мы меняемся, – когда мы почувствуем вокруг нас это дыхание высшего мира, тогда только мы и поймем этот текст. Поймем, почему Бааль Сулам нас таким образом путал, и почему мы его так строили.

Вопрос: Что значит, что Адам, человек, одевается в миры?

Это значит, что он получает свет от внешних источников. Творец проявляется относительно нас через систему ослабляющих фильтров, называемых мирами. И таким образом мы Его воспринимаем, потому что в той мере, в которой мы можем прикрыть себя экраном, создать свой парцуф, в той мере мы поднимаемся к Нему, как бы вбираем эти фильтры в себя, мы можем поглощать свет. В той мере, в которой мы еще не можем поглощать свет, он себя ослабляет через систему миров.

То есть, поднимаясь по системе миров, мы как бы включаем внутрь себя эти миры и приближаемся к Творцу. Если мы сможем эти миры в себе адаптировать, т.е. приобрести вместо ослабляющего экрана Творца – экран на себя, тогда мы поднимаемся по мирам. И все миры образуют внутри нас ступени нашего постижения, а снаружи миров – ступеней скрытия Творца, ослабляющих Его свет, – не остается. В той мере, в которой мы еще не можем этого сделать, мы находимся под фильтрами, которые скрывают Творца.

Вопрос: Что значит, что «миры поднимаются»?

С нами это происходит и сейчас. Иногда ты чувствуешь себя лучше, есть настроение, вдохновение, озарение, постижение – это тоже можно в чем-то уподобить подъему. Ты так и говоришь – я сегодня упал или поднялся. То есть мы и сейчас характеризуем свои состояния как подъемы или падения – нравственные, душевные, физические, моральные, даже материальные.

А подъем миров – это когда не ты поднимаешься, а все мироздание вокруг тебя поднимается, но это вызывается либо тобой, либо внешними свойствами, внешними законами.

В мирах существует свое дыхание, свое движение. Как в нашем мире существуют законы природы, которые изменяются: погода, времена года, изменения всевозможных излучений и т.д., так же и в духовных мирах существует своя периодичность. Эта периодичность называется в каббале согласно терминам нашего мира – часы, секунды, дни и ночи, сутки, недели, месяцы и т.д.

Соответственно в нашем мире рассчитывается время. Каббалистами введено разделение на шесть дней недели и субботу, на месяцы. Новолуние – сопоставление с лунным календарем, день – сопоставление с солнечным календарем. Настоящий календарь построен на соединении лунного и солнечного календарей. Луна символизирует собой, отражает, изменения относительно малхут мира Ацилут, а солнце – относительно зеир анпина мира Ацилут.

Эти изменения, даже когда мы находимся в духовном мире, происходят независимо от нас, снаружи, вне нас. Есть подъемы и опускания миров. В них, как и в нашем мире, происходят изменения состояний дня и ночи, эти состояния там тоже называются будни или суббота.

Когда все миры – Брия, Ецира, Асия – поднимаются в мир Ацилут, это состояние называется суббота. Когда они поднимаются частично – такое состояние называется новолунием. Каждый день характеризуется определенным состоянием миров относительно душ.

То есть миры по-своему, по-особому, перестраиваются и каждый раз дают определенный свет в определенной последовательности. Эти последовательности называются днями, и таких последовательностей всего шесть, потому что тело зеир анпин состоит из шести сфирот – хесед, гвура, тиферет, нецах, ход, есод.

Малхут – это уже следующая получающая ступень. И поэтому мы получаем свет, градуированный по интенсивности как бы на шесть уровней, которые в нас ощущаются как шесть ступеней и называются днями.

В нашем мире, в материи, они олицетворяются просто днями недели, на которые мы так разградуировали наше время. Суббота – это когда все уровни интенсивности складываются и поднимаются на уровень мира Ацилут. Мы изучаем все эти подъемы, и что происходило в пятницу, когда был создан Адам Ришон.

Он был создан в пятый час в пятницу, в это время произошел подъем, который его смутил. Он ему представился субботним состоянием, когда можно работать со всеми келим. Он начал с ними работать и упал. У него не было на них экрана.

Ему казалось, что он уже находится в состоянии «суббота», когда можно все делать, а на самом деле, это состояние еще не было субботним, а было только предшествующим – пятничным, т.е. когда все света уже собрались вместе, но подъема еще не было. И поэтому он преждевременно начал работать со своим АХАПом, что и привело к его падению в наш мир.

Но это было задумано специально для того, чтобы дать ему дополнительный эгоизм. И мы из нашего мира, постепенно поднимаясь по этим ступеням – Асия, Ецира, Брия – достигаем мира Ацилут. А, достигая мира Ацилут, мы достигаем и мира Бесконечности, потому что поднимаемся с нашим эгоизмом.

Если бы не произошло прегрешения Адама, т.е. не было падения в эгоизм, мы бы просто вернулись к исправленным ГЭ и были бы такими же, как Адам Ришон в начале своего создания, т.е. без келим дэ-кабала.

А поскольку мы возвращаемся в Адам Ришон с келим дэ-кабала, то мы достигаем уже мира Бесконечности, полного исправления.

Поднятие миров существует относительно нас либо благодаря тому, что мы вызываем его сами – это называется «итарута дэ-летата» – возбуждение снизу. Либо подъем миров вызывается возбуждением сверху «итарута дэ-леила» – субботы, праздники, новолуния, т.е. любое изменение в мирах.

Оно происходит по определенной системе из ЗОН мира Ацилут. В ЗОН мира Ацилут запрограммированы все действия, которые затем происходят в мирах БЕА и с нашими душами: как каждая душа себя поведет, кто с кем встретится, каким образом – раньше или позже – придет к своему исправлению, какими путями, как возбудится человек, каким образом он сможет возбуждать миры. Запрограммировано все, кроме наших усилий во время учебы: в этом – вся наша свобода воли.

Вопрос: Почему, будучи полным сил в начале урока, потом отключаешься и ничего с этим не можешь поделать? Как к этому относиться? А может так лучше усваивается ор макиф?

Есть в этом правда. Дело в том, что свет воздействует на нас, когда мы ему отдаемся, когда мы ему не мешаем. Я прилагаю усилия, но усилия мои – как усилия младенца, мы не понимаем, поэтому не особенно вмешиваемся своим разумом, а просто желаем быть в этом.

Воздействие света на нас больше зависит не от наших умственных усилий, а от наших душевных усилий, от чисто внутреннего, даже наивного устремления. Поэтому состояние такой полудремы не уменьшает воздействия света на человека, а даже способствует.

Иногда товарищи друг на друга обижаются: «Почему тот спит? Почему этот спит? Они предают нас…». Я не так смотрю на учеников. Если ученик немножко задремал, потом снова встряхнулся, даже уснул на 10-15 минут – это не страшно. В итоге, он участвует в процессе вместе с группой. Если, конечно, он сопротивляется своему сну, но все это проходит в таком полусумрачном состоянии, это не вредит.

Никто не говорит, что вы должны придти на урок полными сил, бодрости, наглотаться каких-то взбадривающих таблеток. Нет, не надо. Даже если вы приходите уставшим, в плохом состоянии, в плохом настроении, запутанным – не важно! Это не имеет никакого отношения к количеству, качеству и интенсивности того света, который вы получите. Он зависит от ваших усилий.

А ваше естественное состояние, в котором вы пришли на урок, оно, как бы, и не ваше. Вас к этому подвели. Как мы рождаемся каждый со своими свойствами. Кто виноват, что он таким родился? Так и здесь. Старайтесь максимально участвовать в уроке. Но не переживайте. Ор макиф действительно внимания на это практически не обращает.

Вопрос: Как мы должны относиться к свойству единственности?

Свойство единственности остается в нас всегда. Человек ни в коем случае не должен зачеркивать себя, свою индивидуальность. Ни в коем случае! Он должен говорить: «Для меня создан весь мир». Аннулировать можно неправильное использование эгоизма, но не себя, нельзя стирать себя. Ни в коем случае! Мы, наоборот, сохраняем свою индивидуальность.

Именно благодаря своей индивидуальности, я желаю стать подобным Творцу, я желаю всем отдавать, в подобии Ему. Я желаю быть единственным, но при этом не подавлять других в этом свойстве. Быть единственным – в том, что я хочу уподобиться Единственному. Поэтому свойство это полезное, оно постоянно должно человеком культивироваться, но правильно использоваться.

Вопрос: Правильно ли я понимаю, что любые наши желания, даже животные – это желания к духовному? И как с ними работать?

Нет! Наши желания к духовному – они к духовному, а наши желания к животному – они к животному. Но наши желания к животному – не порицаются. Если в некоторых религиях практикуется воздержание, уход в монастыри, ограничения, посты и т.д., то каббала это совершенно не приветствует. Потому что ограничениями человек не может исправить себя изнутри. Человек может себя исправить только притягиванием высшего света.

Я должен создать условия, для того чтобы высший свет работал на меня и исправлял. Условия! Это называется «аводат а-Шем» – работа Творца, а не моя. Поэтому все мои желания пусть остаются, и пока они во мне, я могу с ними работать. Мне нравится наслаждаться этой жизнью? Я могу ею наслаждаться. Главное – что я делаю, кроме этого: вызываю ли я на себя интенсивный высший свет, чтобы он меня исправил?

Поэтому не переживайте за свои плохие качества, они, на самом деле, вам еще сослужат хорошую службу. И никогда по проявлению внешних действий товарища вы не можете сказать, плохой он или хороший, на каком уровне он находиться.

Он может быть обжорой, бабником, может быть лентяем и неизвестно кем еще – это ничего не говорит об интенсивности высшего света, который он на себя возбуждает. Ограничения, самоотрицание – это не путь каббалы, это путь религий, которые действуют с помощью нравоучений («мусар») и всяких запретов.

Бааль Сулам говорит, что ни в коем случае этого делать нельзя. Ты должен каждого воспитывать в свободе и обучать его лишь единственному в мире – как вызвать на себя ор макиф. Ничего больше в мире не надо делать. Мы и сами видим – ни тюрьмы, ни нравоучения, ни школы – ничего не помогает. Никакие методы воспитания не помогают. Поможет только одно – влияние на нас высшего света. Каким человек родился, таким он и остается, ни одно из своих качеств он уничтожить не может.

Мы, прожившие больше половины жизни, видим, что какими мы были в детстве, юности – вобщем, с теми же качествами и остаемся. Только высший свет может нас исправить.

Вопрос: Что значит: «Если не выполнять, то хотя бы не нарушать»?

«Хотя бы не нарушать» – означает, что если я автоматически присутствую на занятиях, ничего не понимаю, и даже не знаю, какие усилия я могу приложить, но участвую вместе со всеми – это вызывает огромный свет на человека, потому что он не один, он включается в общую группу.

Сейчас здесь находится огромный духовный организм, и я с вами. Мы объединяемся и подключаемся к очень сильным духовным источникам. Поэтому даже пассивное участие – оно, на самом деле, не пассивное. Вы увидите, насколько такое мероприятие, которое мы сейчас здесь проводим, подействует на каждого и останется в нем.

Это единственное, что у вас останется после того, как вы уйдете из этого мира. Только эти усилия и остаются – тело уходит, все исчезает. То, с чем мы пришли в этот мир, то, что Творец дает свыше – это не наше, и только количество усилий, которое мы приложили – только оно остается у нас, как результат нашей жизни.

Вопрос: Во время занятий просить исправления для себя или для товарищей?

Для всех вместе. Творец воспринимает нас всех вместе, как одно единое кли. Я бы сказал так: если вы правильно себя настраиваете, то ваши желания автоматически создают правильную молитву, потому что они должны в вас сформировать внутреннюю картину нахождения в Адаме Ришон. То есть мы находимся в одном общем кли, соединенные все вместе под влиянием света Творца, который наполняет, окружает нас.

Я должен себе представить это состояние. О нем же мне рассказывает Бааль Сулам, и я хочу глубже его понять, осознать каждую его составляющую, понять свое состояние, оценить его, как бы проснуться, включить свое осознание, выйти из бессознательного состояния, поэтому я совершаю дополнительные усилия.

Но даже если я этих дополнительных усилий не делаю, я, все равно, должен представлять себя находящимся в полностью исправленном состоянии. Тогда на меня воздействует ор макиф. То есть, изучая каббалу, человек должен ощущать совершенство.

Вопрос: Можно ли во вторник подняться в состояние миров, соответствующее субботе?

Конечно, можно. Не имеет значения, в каком духовном и физическом состоянии мы находимся. Если мы постановим, что сегодня суббота, значит, будет суббота, пятница – пятница. Я не хочу вас путать, но этим также может командовать и человек.

Вопрос: Если миры постоянно поднимаются и опускаются, нельзя ли собраться, подготовиться и в момент подъема приложить максимум усилий и совершить скачок?

Это, в принципе, мы и делаем.

Вопрос: Что такое «маком кавуа», и как это влияет на человека?

«Маком кавуа» – это постоянное состояние человека, ниже которого он опуститься не может. То, чего я достиг благодаря своим усилиям – это у меня остается постоянно, и уже не уходит. Я могу чувствовать себя ниже каких-то состояний, но, на самом деле, это мои постоянные состояния.

В духовном действует очень простое правило «маалим ба кодеш ве ло моридим ба кодеш», то есть поднимают по лестнице, но не опускают по лестнице. Если опускают, то опускают в новый, еще больший эгоизм, для того, чтобы подняться еще выше.

Вопрос: Насколько люди, обеспечивающие во время урока всю техническую поддержку, участвуют в уроке?

Они полностью участвуют в уроке, даже больше, чем все остальные. Потому что при этом они обслуживают всех нас, даже если они не слышат урока. Но нельзя систематически не слушать урок и только работать на трансляции. Если существует правильное чередование, то есть человек процентов 20 своего времени отдает на трансляцию и дежурства, то это обеспечивает его полное, эффективное участие. И это ни в коем случае не отражается отрицательно на его занятиях, а только положительно.

наверх
Site location tree